2021年高考刚刚落下帷幕,很多考生还沉浸在考后的喜悦当中,准备接下来的志愿填报,也有一些考生高考失利准备高四再战。但是,日前重庆市教委发出通告:禁止公办普通高中招收复读生,引起舆论关注。

一时之间舆论形成两派,一方认为,复读生挤占应届生资源,应该禁止;一方认为,复读给了“一时失利”、“发挥失常”、“填错志愿”等考生一次新的机会,应该允许。
禁止公办高中招收复读生规定引起广泛热议,如此严格的规定出台,目的是什么?以后还能复读吗?去哪复读?
多省市先后发布公办高中复读生招生禁令
其实在重庆之前,四川、云南、贵州等地也曾发布类似政策,比如,贵州省教育厅2020年4月20日发布的《关于规范普通中小学招生入学工作的通知》,在《通知》第8条中明确指出,严禁公办普通高中招收复读生。
同样在2020年4月,四川省教育厅印发《关于规范2020年全省普通中小学招生入学工作的通知》,要求加强招生计划管理,其中明确提出“省级示范性普通高中不得举办复读班,举办复读班的学校要严格登记学生信息情况”。
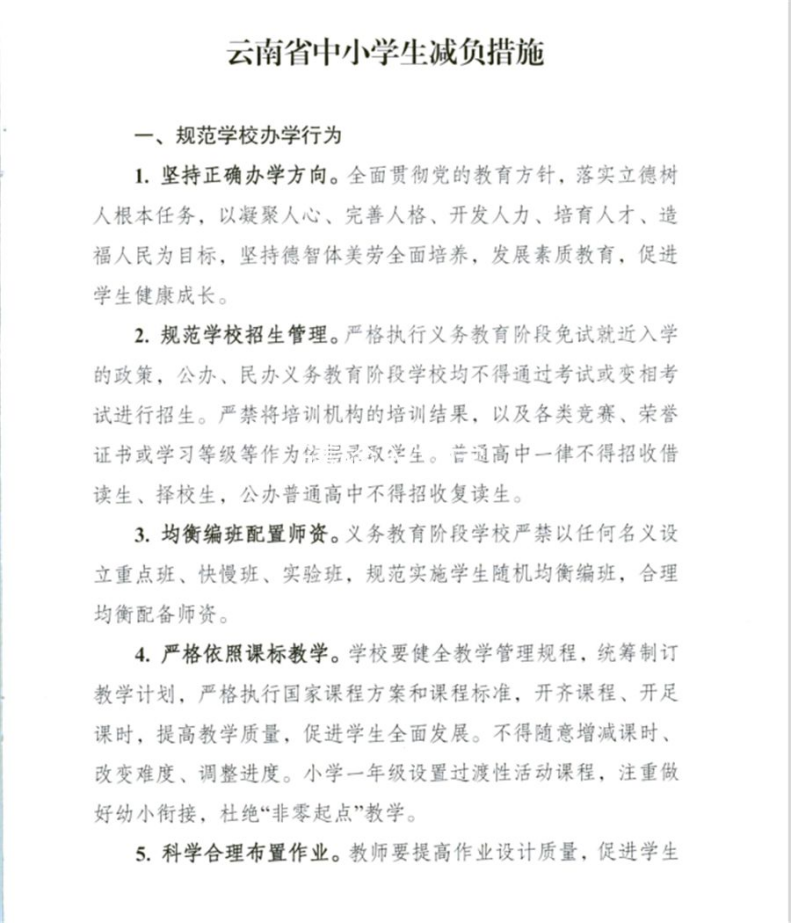
2019年10月,云南省教育厅、云南省发展和改革委员会等九部门印发《云南省中小学生减负措施》(以下简称《措施》)。《措施》共分35条,分别从规范学校办学行为、严格校外办学机构管理、家庭履行教育监护职责、强化政府管理监督四个大的方面,明确中小学生减负举措。
其中,在规范学校办学行为的减负措施中提到“普通高中一律不得招收借读生、择校生,公办普通高中不得招收复读生”。

重庆市教委的通知中提到,早在2002年,教育部《关于加强基础教育办学管理若干问题的通知》(教基〔2002〕1号)就明确规定:“各地公办高中不得占用学校正常的教育资源举办高中毕业生复读班,也不得招收高中毕业生插班复读”,此后教育部多次重申此规定,市教委也出台了相关文件,提出了坚决贯彻教育部要求的有关规定。
为什么出台这个政策?
重庆市教委出台此项规定出于什么样的考虑,中国教育在线总编辑陈志文对此表示:重庆此举,表面上是从教育投入效益最大化角度出发的,即不能为复读的学生投入公共资源,但背后,更多的是为了遏制公办中学通过招揽更多复读生进行不正常、不公平的竞争,遏制背后错误的评价体系,营造更好的教育生态,让教育资源公平分配。
针对复读生性质的变化,陈志文指出,上个世纪,复读生更多的是为了考上大学而复读,是学习成绩不好的同学。现在,复读生则更多的是已经考上大学,分数很不错的同学,但因为不如意,放弃了上大学的机会,为了上一个更好的大学,已经发生了根本性变化。
而这类学生,越来越多。为什么考上大学的学生复读的越来越多? 从中学角度,在不正确评价指挥棒下,出现了越来越多的鼓励行为。以分数,尤其高分考生,985/211率,甚至清北率评价中学盛行,于是各地中学也都鼓励甚至奖励复读。对于高分复读的学生不仅免收学费,而且会根据高考分数给与不同的奖励,分数越高,奖励越多,最后还会根据复读结果给与更高的奖励。

很多高中针对复读生,专门制定发布了招生简章,根据高考成绩收取不同的“学费”,可谓是“明码标价”。

2021年高考刚刚结束,六安金安中学的高考复读班就开始招生了

衡水一中邯郸分校2020年复读生招生条件
针对种种复读招生乱象,出台公办高中禁止招收复读生的规定,主要目的就是为了打破这一“恶性循环”,更多的应该是遏制公办学校之间这种不正常的竞争行为,也是教育投资效率的最大化,推进教育公平。
在重庆市教委印发的《通知》中除了明确规定“禁止诱导已被高校录取的高分考生复习,禁止进行复读宣传,禁止奖励所谓的状元、高分复读生等”之外,还明确规定了不能公布升学率、一本线升学率等信息。同时,严禁炒作宣传所谓的中考、高考状元,给高考状元发奖金等。
教育部印发的《关于做好2021年普通高校招生工作的通知》中,重点强调了进一步规范高考成绩发布和相关宣传工作,严禁各地教育部门以任何形式公布、宣传、炒作“高考状元”“高考升学率”“高分考生”。
重庆市教委该通知与教育部关于要求各地各校坚持正确的教育政绩观的相关措施是一脉相承的。
高考报名人数增加是因为复读生?
2021年,全国高考报名人数达到1078万人,比去年增加7万。网络多家自媒体发文称,高考人数的上升是因为复读生的快速增长、大量增加所导致,目前全国复读生规模已经超过百万。还有自媒体认为,今年部分省市“禁止招收复读生”政策施行后,明年的高考人数不会再增长这么多,大概率是稳定的。
这种说法是否准确呢?中国教育在线总编辑陈志文在《高考报名人数增长背后的另外一种下降》一文中指出,高考报名人数连续增长的同时,6月普通高考人数却出现下降。因为统计口径的变化,导致了很多误解与谣言,比如复读生的谣言。
2021年超千万的高考报名人数,和2008年的1050万已经完全不可同日而语了,因为并非绝对生源推动下的增长,而是统计口径的变化。
本世纪前10年高考报名人数增长,生源主要来自适龄人口的增长,高中教育的普及与提高。比如2005年普高招生逼近900万,高达878万人。另外一个带动的重要因素则是“大扩招”,“大扩招”让上大学的机会快速增加,也在刺激普职比偏离原来的5:5分流,普高占比快速提升。
2014年起的报名人数再次提高,从适龄人口与基本生源基数角度看,几乎没有太大变化,甚至在缩减,尤其是普高人数。对照三年前的普高人数,均在800万左右,远低于2008年前后的规模。此次增长的核心原因,是职业教育升学路径的打通,大量中职与高职人数进入了高考报名人数的统计范畴。
除夏季高考外,山东、广东、上海、天津等省市的春季高考以及部分省市对口招生(中职)、专升本等报名人数也纳入到总高考报名人数之中。换句话说,目前高考报名人数的增长,一个重要原因是中职生源的加入,各地不断打通了中等职业教育升学渠道。

根据该文内容分析,高考报名人数的增加与复读生关系不大,一个省就“高达数十万高考复读生”的结论完全是谎言。有些自媒体关于某省高考复读人数高达40/50万,占比40%之类完全是危言耸听。
不再招收“复读生”,高考真的只有一次机会了?
面对“禁止复读”消息,不少刚刚高考完的学生表示无法接受,尤其是觉得自己没考好准备复读的学生。难道高考以后真的变成了“一考定终身”,高考失利的学生就真的没有翻身的机会了吗?
但是,各省市教育部门此举并非禁止复读,只是遏制不正常的复读与评价。考生复读还可以通过私立学校,也可以以社会考生身份报名高考,实际上高考报考资格要求是很低的,比如年龄上就没有限制。对于复读生,相关的高考报名、录取流程等都和之前是一样的。
只不过,取消了公办高中复读生入学,学生们复读只能选择私立学校和培训机构,学费水涨船高,这对于一些考生和家长来讲,要承担的学习成本压力会大很多。其次,复读生转战私立学校和培训机构,这对他们的教育资源和教育质量把控也是一种未知的挑战和考验。
而在前几日(6月16日),教育部宣布成立校外教育培训监管司,校外教育培训机构迎来最强监管。这对于复读生招生有何限制性规定也未可知。(详情:重磅!教育部成立校外教育培训监管司)

复读与否,是考生的基本权利,既不能完全取消复读,也不能让复读成为“潮流”。各省市限制“高考复读”的措施,是否能遏制复读生越来越多的趋势、复读生招生乱象的拨正还有待时间验证。
面对这些新规,面对即将到来的志愿报考,无论是选择复读还是选择进入大学,希望每位考生都慎重考虑,做好人生的重要抉择。
(责任编辑 吴运竑 校对 陈瑞琴)
会员投稿
| 科普教育频道

















